JEE (Advanced) 2024 Paper-1

Instructions

For the following questions answer them individually

JEE (Advanced) 2024 Paper-1 - Question 21


A block of mass 5 kg moves along the x-direction subject to the force $$F = (-20x + 10)$$ N, with the value of $$x$$ in metre. At time $$t = 0$$ s, it is at rest at position $$x = 1$$ m. The position and momentum of the block at $$t = (\pi/4)$$ s are

JEE (Advanced) 2024 Paper-1 - Question 22


A particle of mass $$m$$ is moving in a circular orbit under the influence of the central force $$F(r) = -kr$$, corresponding to the potential energy $$V(r) = kr^2/2$$, where $$k$$ is a positive force constant and $$r$$ is the radial distance from the origin. According to the Bohr's quantization rule, the angular momentum of the particle is given by $$L = n\hbar$$, where $$\hbar = h/(2\pi)$$, $$h$$ is the Planck's constant, and $$n$$ a positive integer. If $$v$$ and $$E$$ are the speed and total energy of the particle, respectively, then which of the following expression(s) is(are) correct?

JEE (Advanced) 2024 Paper-1 - Question 23


Two uniform strings of mass per unit length $$\mu$$ and $$4\mu$$, and length $$L$$ and $$2L$$, respectively, are joined at point $$O$$, and tied at two fixed ends $$P$$ and $$Q$$, as shown in the figure. The strings are under a uniform tension $$T$$. If we define the frequency $$\nu_0 = \frac{1}{2L}\sqrt{\frac{T}{\mu}}$$, which of the following statement(s) is(are) correct?

image

JEE (Advanced) 2024 Paper-1 - Question 24


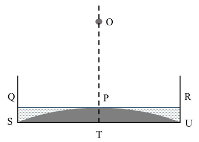
A glass beaker has a solid, plano-convex base of refractive index 1.60, as shown in the figure. The radius of curvature of the convex surface (SPU) is 9 cm, while the planar surface (STU) acts as a mirror. This beaker is filled with a liquid of refractive index $$n$$ up to the level $$QPR$$. If the image of a point object $$O$$ at a height of $$h$$ ($$OT$$ in the figure) is formed onto itself, then, which of the following option(s) is (are) correct?

image

JEE (Advanced) 2024 Paper-1 - Question 25


The specific heat capacity of a substance is temperature dependent and is given by the formula $$C = kT$$, where $$k$$ is a constant of suitable dimensions in SI units, and $$T$$ is the absolute temperature. If the heat required to raise the temperature of 1 kg of the substance from $$-73°$$C to $$27°$$C is $$nk$$, the value of $$n$$ is ______.

[Given: $$0$$ K $$= -273°$$ C.]

Backspace
789
456
123
0.-
Clear All

JEE (Advanced) 2024 Paper-1 - Question 26


A disc of mass $$M$$ and radius $$R$$ is free to rotate about its vertical axis as shown in the figure. A battery operated motor of negligible mass is fixed to this disc at a point on its circumference. Another disc of the same mass $$M$$ and radius $$R/2$$ is fixed to the motor's thin shaft. Initially, both the discs are at rest. The motor is switched on so that the smaller disc rotates at a uniform angular speed $$\omega$$. If the angular speed at which the large disc rotates is $$\omega/n$$, then the value of $$n$$ is ______.

image
Backspace
789
456
123
0.-
Clear All

JEE (Advanced) 2024 Paper-1 - Question 27


A point source $$S$$ emits unpolarized light uniformly in all directions. At two points $$A$$ and $$B$$, the ratio $$r = I_A/I_B$$ of the intensities of light is 2. If a set of two polaroids having 45° angle between their pass-axes is placed just before point $$B$$, then the new value of $$r$$ will be ______.

Backspace
789
456
123
0.-
Clear All

JEE (Advanced) 2024 Paper-1 - Question 28


A source ($$S$$) of sound has frequency 240 Hz. When the observer ($$O$$) and the source move towards each other at a speed $$v$$ with respect to the ground (as shown in Case 1 in the figure), the observer measures the frequency of the sound to be 288 Hz. However, when the observer and the source move away from each other at the same speed $$v$$ with respect to the ground (as shown in Case 2 in the figure), the observer measures the frequency of sound to be $$n$$ Hz. The value of $$n$$ is ______.

image
Backspace
789
456
123
0.-
Clear All

JEE (Advanced) 2024 Paper-1 - Question 29


Two large, identical water tanks, 1 and 2, kept on the top of a building of height $$H$$, are filled with water up to height $$h$$ in each tank. Both the tanks contain an identical hole of small radius on their sides, close to their bottom. A pipe of the same internal radius as that of the hole is connected to tank 2, and the pipe ends at the ground level. When the water flows the tanks 1 and 2 through the holes, the times taken to empty the tanks are $$t_1$$ and $$t_2$$, respectively. If $$H = \left(\frac{16}{9}\right)h$$, then the ratio $$t_1/t_2$$ is ______.

Backspace
789
456
123
0.-
Clear All

JEE (Advanced) 2024 Paper-1 - Question 30


A thin uniform rod of length $$L$$ and certain mass is kept on a frictionless horizontal table with a massless string of length $$L$$ fixed to one end (top view is shown in the figure). The other end of the string is pivoted to a point $$O$$. If a horizontal impulse $$P$$ is imparted to the rod at a distance $$x = L/n$$ from the mid-point of the rod (see figure), then the rod and string revolve together around the point $$O$$, with the rod remaining aligned with the string. In such a case, the value of $$n$$ is ______.

image
Backspace
789
456
123
0.-
Clear All
banner

banner
cracku

Boost your Prep!

Download App